__                   __
_/  |_  ____   _______/  |____  ________   ____  |
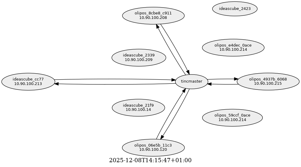
\   __\/ __ \ /  ___/\   __\  \/ /\____ \ /    \ | tincmaster est le serveur auquel tout
 |  | \  ___/ \___ \  |  |  \   / |  |_> >   |  \| le monde se connecte.
 |__|  \___  >____  > |__|   \_/  |   __/|___|  /| Pas de petite flèche vers tincmaster ?
           \/     \/              |__|        \/ | Pas de lien via le VPN.

ideascube VPN network connections